广大适龄男青年及家长朋友们:
全国各省、自治区、直辖市2026年上半年征兵工作全面启动,广大男青年应征报名已于2025年12月6正式开始(男兵报名最新攻略),女兵报名时间2026年1月1日开始(2026上半年女兵报名条件和方法)。
政治考核,对于广大应征青年和家长来讲,相对比较“神秘”也很关注,当然往往还存在一定的认识误区。本来一些青年属于合格范围,但因为标准吃不透,往往直接放弃参军报名,甚是可惜。今天小编给大家做个梳理,供大家参考借鉴,也请大家相互转发。
01
政治考核考什么?
01
考核内容
图片所指文件就是《征兵政治考核工作规定》,感兴趣的小伙伴可上网查询。以上考核内容也会准确记录在政治考核表上,需要认真填写。
02
考核对象
从征兵办回答看,征兵政治考核主要考核本人现实表现,以及家庭成员、社会关系的政治情况。这里的祖父母就是我们通常说的爷爷、奶奶,外祖父母就是外公、外婆。
所以,叔叔、舅舅、姨妈等亲属并不在考核之列。但是,以上人员如果是监护人、直接抚养人,构成法律关系的,也会在考核范围内。
03
考核范围
02
家人有这些情况合不合格?
01
父亲拘留、坐牢
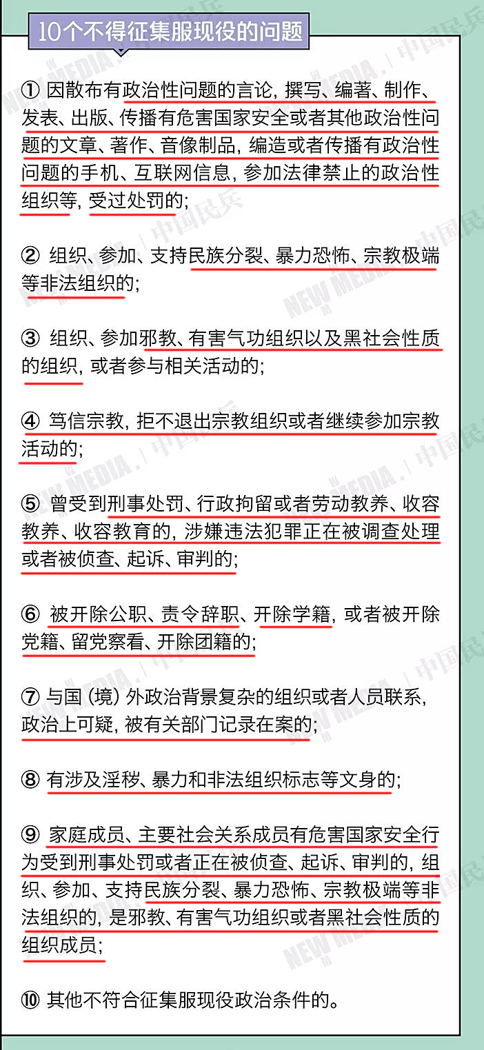
上述两个案例的情况基本相同,征兵办回答的是不得征集的情况,也就是说只要拘留、“坐牢”不是因为危害国家安全行为,或涉黑、涉恐、涉邪教等,就认定普通兵政治考核合格。政治考核具体有哪些属于不合格,小编在网上进行了查证,摘录如下:
从这张公众号图片可以清楚看出,个人或家人只是普通的民事违法违纪行为,政治考核一般还是在普通兵合格范围内。因此,在下面这个咨询中,姐姐无论是否结婚出嫁,仅是一般的违法行为,应征青年也在合格范围内。
02
家人在境外
从回答看,首先可以肯定家人在境外是可以报名参军入伍的,但如果有规定的违法违纪情形,就会影响应征青年的政治考核。
如果父母加入外国国籍,影不影响参军入伍呢?小编查到了政治条件兵不得征集的7种情形。从第七款看,如有父母加入外国国籍,普通兵政治考核合格,政治条件兵不合格。
03
家人失信
咨询虽未明确给出答案,但从政治考核10种不得征集情形和政治条件兵7种不得征集的情形来看,父母失信并不影响应征青年参军入伍。
03
个人这些情况怎么办?
01
需要留校政考吗
应征青年的走访调查,一般会上门入户,不需要本人留校。
02
考试作弊有处分
从政治考核10种不得征集情形看,只要不是开除学籍、党团籍的,都不影响应征青年参军入伍。
03
有文身
文身的体检标准,请点击此链接《应征公民体格检查标准》第十一条。政治考核标准还要查看上述列举10种不得征集情形的第八种款。对于政治条件兵,凡有文身者,均属于不合格。
为帮助大家进一步认清政治考核标准,通过全国征兵网“在线咨询”栏,对常见政治考核问题进行了系统查询和初步归纳,希望对大家有所帮助!

特别提醒:以上如有变化,请以官宣为准
(来源:综合全国征兵网、网络等)
趁青春,去当兵
生命里有了当兵的历史
人生大不同,一辈子都光荣